2013年9月,国务院办公厅出台了《关于政府向社会力量购买服务的指导意见》(国办发〔2013〕96号),进一步明确在政府公共服务领域,将“适合采取市场化方式提供,社会力量能够承担的部分”,“按照一定的方式和程序,交由具备条件的社会力量承担,并由政府根据服务数量和质量向其支付费用”。作为政府采购的重要内容,完善政府购买服务领域相关的政策法规,将有效发挥市场机制的作用,多样化公共服务供给体系,使得公共服务的提供更加的方便、快捷、优质和高效。然而近年来,随着改革的不断深入,政府购买服务也相继出现了一些不规范、不合规的现象,尤其是在当前国家大力推行政府和社会资本合作(PPP)模式的政策背景下,因相关政策、法规尚待完善,部分地方政府项目以政府购买服务的名义逃避PPP项目“一方案两报告”的论证流程,刻意逃避10%的支出红线限制,增加了地方政府的财政负担和债务风险,也为项目的实施带来了一定的合规风险。为此,本文试图对实施政府购买服务中的一些关键问题作简要的梳理和分析,进一步理清政府购买服务的相关政策条件和流程要求,为实施政府购买服务推进政府规范化采购提供决策参考。
一、文件依据
实施政府购买服务,主要依据的法律、法规及政策包括但不限于:
1、《中华人民共和国预算法》;
2、《中华人民共和国政府采购法》;
3、《中华人民共和国政府采购法实施条例》;
4、《国务院办公厅关于政府向社会力量购买服务的指导意见》(国办发〔2013〕96号);
5、《财政部 民政部 工商总局关于印发的通知》(财综〔2014〕96号);
6、《国务院关于执行中期财政规划的指导意见》(国发〔2015〕3号)。
7、《财政部关于坚决制止地方政府以政府购买服务名义违法违规融资的通知》(财预〔2017〕87号)
二、政府采购
政府购买服务作为政府采购法规范的重要内容之一,在分析政府购买服务内容之前,有必要对政府采购的整体作一框架性梳理。
根据《中华人民共和国政府采购法》规定,“政府采购,是指各级国家机关、事业单位和团体组织,使用财政性资金采购依法制定的集中采购目录以内的或者采购限额标准以上的货物、工程和服务的行为”。条文中所指采购包括购买、租赁、委托、雇佣等形式。
(一)采购资金是财政性资金
财政性资金是指纳入预算管理的资金,也即凡是纳入财政预算管理的资金,不论其来源如何,不论是经营性收入还是事业性收入,都应该将其定性为财政性资金。包括以财政资金作为还款来源的借贷资金,如地方政府专项债券、纳入地方政府债务管理的各类贷款及其他直接或间接融入的资金等。
(二)采购的对象包括货物、工程和服务三类
依据采购对象的不同,政府采购可划分为采购货物、采购工程和采购服务。下表归纳了不同文件对货物、工程、服务的界定:

(1)集中采购:每个财政年度,各级财政部门均会制定适用于本级财政的政府集中采购目录及标准,如国务院办公厅印发的《中央预算单位2017—2018年政府集中采购目录及标准》、云南省人民政府办公厅印发的《云南省2017年政府集中采购目录及标准》等,详细列出政府集中采购的采购清单及限额标准。集中采购项目包括集中采购机构采购项目和部门集中采购项目,对技术、服务等标准统一,采购人普遍使用的项目,列为集中采购机构采购项目;对采购人本部门、本系统基于业务需要有特殊要求,可以统一采购的项目,列为部门集中采购项目。
(2)分散采购:在采购限额标准以上的未列入集中采购目录的项目实行分散采购,由部门自行组织采购或部门自行委托采购代理机构代理采购。
2、零星采购:在政府集中采购目录之外,且在相关限额标准及以下的项目,不属于政府采购,由采购单位按照本单位内控、财务等制度自行组织,不受政府采购法规范。
(三)采购的方式分为招标方式采购和非招标方式采购
1、招标方式采购主要包括公开招标、邀请招标,适用《中华人民共和国招标投标法》及实施条例。
2、非招标方式采购包括竞争性谈判、竞争性磋商、单一来源采购等,适用《中华人民共和国政府采购法》及实施条例、《政府采购非招标采购方式管理办法》、《政府采购竞争性磋商采购方式管理暂行办法》等。
为了便于说明政府采购的整体框架,根据《云南省2017年政府集中采购目录及标准》,整理了云南省政府采购相关情况如下表:

注:不同的地州(市)会在云南省公开招标数额标准范围内,结合本地实际自行制定适用于本行政区域内的政府采购限额标准,如《曲靖市2017年政府集中采购目录及标准》规定,政府集中采购目录内单项或批量金额在20万元(含)以下的项目,经政府采购监管部门批准可实行自行采购,每月自行采购不得超过20万元,全年不得超过200万元,分散采购限额标准为30万元以上(不含)。
三、政府购买服务
(一)购买主体
具备实施政府购买服务主体资格的包括各级行政机关和具有行政管理职能的事业单位;党的机关、纳入行政编制管理且经费由财政负担的群团组织。相比政府采购的实施主体范围,政府购买服务的要求更为严格,并不是所有纳入财政预算管理的单位或部门都可以实施政府购买服务,以下主体并不具备实施政府购买服务的主体资格:
1、从事生产经营活动和从事公益服务的事业单位。根据《中共中央 国务院关于分类推进事业单位改革的指导意见》,事业单位按照其承担社会功能不同,分别划分为承担行政职能的事业单位、从事生产经营活动的事业单位和从事公益服务的事业单位。除了承担行政职能的事业单位外,从事生产经营活动和从事公益服务的事业单位均不具备实施政府购买服务的主体资格,无论其资金来源是财政性资金还是事业收入、经营收入。其中:
从事生产经营活动的事业单位是指所提供的产品或服务可以通过市场化进行资源配置,不承担公益服务职责的事业单位,比如研究所、出版社等。
从事公益服务的事业单位包括:①不能或不宜由市场配置资源的公益一类,主要指承担义务教育、基础性科研、公共文化、公共卫生及基层的基本医疗服务等基本公益服务的单位;②可部分由市场配置资源的公益二类,主要指承担高等教育、非盈利医疗等公益服务的单位。
2、地方政府融资平台等国有企业、纳入政府公共事业管理并承担城市公交、自来水、燃煤气等运营职能的公司法人也不具备实施政府购买服务的主体资格。
(二)承接主体
政府购买服务的承接主体,需要依据政府采购方式及程序、采购标的情况具体设定,一般来讲,只要是依法设立且合法存续的团体或组织,具备提供政府购买服务所需的资质和能力,均可作为承接主体参与政府购买服务的采购活动。“购买主体应当保障各类承接主体平等竞争,不得以不合理的条件对承接主体实行差别化歧视”。
(三)购买内容
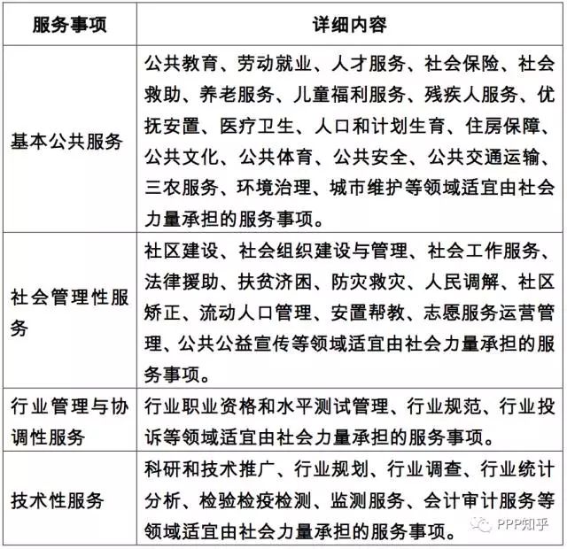
根据财综〔2014〕96号文,各级财政部门应当制定本级政府购买服务的指导性目录,纳入政府购买服务指导性目录的服务包括基本公共服务、社会管理性服务、行业管理与协调性服务、技术性服务、政府履职所需辅助性事项以及其他适合有社会力量承担的服务事项。具体如下表:

1、关于指导性目录,各级财政可在财综〔2014〕96号文的总体框架下,具体制定适用于本级政府的政府购买服务指导性目录,地方财政在制定指导性目录上是具有一定的自主权的,“对纳入指导性目录的服务事项,应当实施购买服务”。反之,政策上也没有完全禁止暂未纳入政府购买服务指导性目录的服务或事项采用政府购买服务的行为。“对暂未纳入指导性目录又确需购买的服务事项,应当报财政部门审核备案后调整实施”,所以实施政府购买服务,原则上应当以政府购买服务指导性目录为依据,对暂未纳入目录确需实施政府购买服务的,需报财政部门审核调整指导性目录后实施,所以实施的依据还是以指导性目录为准,若项目无法纳入指导性目录,则存在一定的合规风险。
总体上讲,只要该服务或事项属政府职责范围内、适宜由社会力量承担、购买资金已在既有财政预算中统筹考虑,均可实施政府购买服务,该服务可以是政府自身所需服务,也可以是政府履行职责向社会公众提供的服务。
2、财预〔2017〕87号对政府购买服务的范围列出了负面清单,进一步明确了政府购买服务与政府购买工程、政府购买货物的并列关系,负面清单包括:
①不得将原材料、燃料、设备、产品等货物,以及建筑物和构筑物的新建、改建、扩建及其相关的装修、拆除、修缮等建设工程作为政府购买服务项目;
②严禁将铁路、公路、机场、通讯、水电煤气,以及教育、科技、医疗卫生、文化、体育等领域的基础设施建设,储备土地前期开发,农田水利等建设工程作为政府购买服务项目;
③严禁将建设工程与服务打包作为政府购买服务项目;
⑤严禁将金融机构、融资租赁公司等非金融机构提供的融资行为纳入政府购买服务范围。
上述负面清单,实际上并未对“货物和服务的打包项目”作出禁止性规定,对涉及相关设备、产品的安装工程部分亦无相关界定。实务中类似软、硬件设备的采购及技术和运维服务的综合打包项目如采用政府购买服务模式的,在完善预算程序的情况下仍具有可行性。
(四)采购方式
依照《中华人民共和国政府采购法》及实施条例的相关规定,按照采购标的的不同性质、规模等条件,分别可采用公开招标、邀请招标、竞争性谈判、竞争性磋商、单一来源采购等方式组织采购。
1、公开招标
指采购机关或其委托的采购代理机构,以招标公告的方式邀请不特定的投标人参与投标的采购方式。公开招标数额标准以上的标的服务,原则上应当采用公开招标方式确定承接主体,但符合政府采购法第二十九条(适用邀请招标)、第三十条(适用竞争性谈判)、第三十一条(适用单一来源采购)、第三十二条(适用询价)规定情况情形或者有需要执行政府采购政策等特殊规定的,经设区的市级以上人民政府财政部门批准,可以依法采用公开招标以外的采购方式。公开招标是政府采购最主要的采购方式。
批量集中、协议供货、定点采购是公开招标的形式之一,实施日常采购时,列入集中采购机构采购的通用货物和服务,应当通过公开招标方式,确定批量集中、协议供货、定点采购的供应商。
(1)适用情形:
①公开招标数额标准以上的项目;
②国有资金主导的招标项目。
(2)优点:选择范围广、竞争充分、择优率高、程序性强、透明度高、采购规模大;
缺点:采购耗时较长、花费成本较大、操作手续复杂、竞争激烈、评标工作量大。
(3)适用法规:《中华人民共和国招标投标法》及实施条例、《政府采购货物和服务招标投标管理办法》。
2、邀请招标
也称有限竞争招标,是指招标人以投标邀请书的方式直接邀请三个以上具备承担招标项目的能力、资信良好的特定的法人或者其他组织投标,按照一定的程序和方法确定中标人的一种竞争性交易方式。
(1)适用情形:

①具有特殊性,只能从有限范围的供应商处采购的,如技术复杂、有特殊要求或者受自然环境限制,只有少量潜在投标人可供选择;
②采用公开招标方式的费用占政府采购项目总价值的比例过大的。对于此处的“过大”,目前暂没有一个法律、法规、规章或者规范性文件做出过明确的界定,业内也没有一个统一的衡量标准,可以由招标人根据项目具体情况自由裁量。
(2)优点:节约成本、缩短周期、减少工作量;
缺点:范围局限、竞争的充分性不及公开招标。
3、竞争性谈判
指采购人、采购代理机构通过发布公告、从省级以上财政部门设立的供应商库中随机抽取或者采购人和评审专家书面推荐的方式邀请不少于三家符合相应资格条件的供应商进行谈判的采购方式。
(1)适用情形:
①招标后没有供应商投标或者没有合格标的或者重新招标未能成立的;
②技术复杂或者性质特殊,不能确定详细规格或者具体要求的;
③采用招标所需时间不能满足用户紧急需要的;
④不能事先计算出价格总额的。
(2)优点:简化采购程序,缩短采购周期,灵活性强;对具体细节进行当面商讨,更容易达成共识;供应商的选择可参考其以往的表现,比较有目的性。
缺点:谈判范围局限,谈判过程缺乏标准化的程序,难以公开透明,监管难度较大。
(3)适用法规:《中华人民共和国政府采购法》及实施条例、《政府采购非招标方式管理办法》。
4、竞争性磋商
指采购人、采购代理机构通过发布公告、从省级以上财政部门建立的供应商库中随机抽取或者采购人和评审专家分别书面推荐的方式邀请不少于3家符合相应资格条件的供应商参与磋商的采购活动。
(1)适用情形:
①政府购买服务项目;
②技术复杂或者性质特殊,不能确定详细规格或者具体要求的;
③因艺术品采购、专利、专有技术或者服务的时间、数量事先不能确定等原因不能事先计算出价格总额的;
④市场竞争不充分的科研项目,以及需要扶持的科技成果转化项目;
⑤按照招标投标法及其实施条例必须进行招标的工程建设项目以外的工程建设项目。
(2)竞争性磋商与竞争性谈判的区别
①二者关于采购程序、供应商来源方式、磋商或谈判公告要求、响应文件要求、磋商或谈判小组组成等方面的要求基本一致。
②二者评分机制不同,竞争性磋商采用的是“综合评分法”,竞争性谈判采用的是“最低价成交”。
(3)优点:相比竞争性谈判,竞争性磋商避免了最低价成交可能导致的恶性竞争,竞争性和程序性都要比竞争性谈判高,实施周期较短,可以充分协商,灵活性较大;
缺点:规范性不及公开招标方式。
(4)适用法规:《中华人民共和国政府采购法》及实施条例、《政府采购竞争性磋商采购方式管理暂行办法》及补充通知。
5、单一来源采购
只有唯一供应商或者投标人可以提供服务等比较特殊的情况下,可以采取单一来源采购。
(1)适用情形:
①只能从唯一供应商处采购的;
根据政府采购法实施条例:达到公开招标数额标准,适用本条件的,采购人应当将采购项目信息和唯一供应商名称在省级以上人民政府财政部门指定的媒体上公示,公示期不得少于5个工作日。
②发生了不可预见的紧急情况不能从其他供应商处采购的;
③必须保证原有采购项目一致性或者服务配套的要求,需要继续从原供应商处添购,且添购资金总额不超过原合同采购金额百分之十的。
(2)优点:手续简单,实施较快。
缺点:条件严格,适用性不强;竞争性较弱;必须经特殊批准。
(五)预算程序
根据《中华人民共和国政府采购法》及实施条例、《政府购买服务管理办法(暂行)》、《财政部关于坚决制止地方政府以政府购买服务名义违法违规融资的通知》(财预〔2017〕87号)等文件,政府购买服务应严格遵循“无预算,不采购”的要求,所需资金应当在既有年度预算中统筹考虑,不得把政府购买服务作为增加预算单位财政支出的依据。
按照《中华人民共和国预算法》规定,各级财政应当于每年6月30日前启动预算草案的编制工作,各部门在编制部门预算时,应当将政府采购的项目及资金预算列出。下图以市级行政单位为例,梳理了预算的编制和批准流程:

在预算编制过程中,部门预算遵循“两上两下”的编制程序,涉及具体职能部门、财政局、市政府、市人大等,预算的批准权限在人大全体会议,人大全体会议至少每年召开一次,批准当年预算,也即人大全体会议的预算批准权限也只限于当年度的财政预算,并不能对跨年度的预算提前批准,而经批准的预算才是有效的;市政府、人大常委会均没有预算批准权,但人大常委会可根据当年情况的变化,对涉及预算总额的调整、重大项目支出的调整等预算调整方案做出批准;而市政府则是根据本地经济发展目标、中期财政规划、以前年度预决算情况等部署市财政局及相关职能部门编制年度预算(或预算调整)草案,并可在经人大批准的当年度预算内行使预算调剂权力。
根据《中华人民共和国政府采购法》规定,政府采购应当严格按照批准的预算执行,在招标采购中,投标人的报价超过了采购预算,采购人不能支付的,应予废标。
除了年度预算外,根据《国务院关于执行中期财政规划的指导意见》(国发〔2015〕3号),各级财政部门应当编制中期财政规划,“对未来三年重大财政收支情况进行分析预测”,“研究编制三年滚动财政规划”,“第一年规划约束对应年度预算,后两年规划指引对应年度预算,年度预算执行完成后,对后两年规划及时进行调整,在添加一个年度规划,形成新一轮的中期财政规划”,由此,年度预算和中期财政规划组成了我国现行的财政预算编制体系,目前预算编制最长期限为三年。
《财政部关于坚决制止地方政府以政府购买服务名义违法违规融资的通知》(财预〔2017〕87号)中要求“先有预算,后购买服务”,该项规定实际上跟政府采购法的要求是一贯的。政府采购法要求政府采购前必须落实有效的预算,之后才能实施采购,但对如何界定“落实预算”是有争议的,而且出于减轻当前财政支出压力的需要,一些政府购买服务项目期限会被极大的延长,包括10年、15年或更长期限的都不在少数,实务中,地方政府会通过由财政出具将该购买服务资金纳入以后逐年财政预算的承诺函,并由人大常委会进行决议,来解决政府购买服务和预算周期的期限错配问题,落实预算。而在87号文中,直接明确了除棚户区改造、易地扶贫搬迁工作中涉及的政府购买服务事项,按照相关规定执行外,“政府购买服务的期限应严格限定在年度预算和中期财政规划期限内”,禁止了利用政府承诺、通过中期财政规划“三年滚动预算”机制拉长政府购买服务项目期限的做法,在年度预算资金能够保障的前提下,政府购买服务的期限不超过三年。对年度预算资金无法保障导致超出三年预算期限的项目,则存在一定的合规风险,并且对承接主体来讲,超出部分在政府不得作出承诺的前提下是否能在以后年度纳入财政预算存在极大的不确定性。
对确实无法在三年内实施完成的相关服务项目,其支出资金无法在中期财政规划中统筹考虑的,则不应作为政府购买服务项目实施,该类项目可根据政府和社会资本合作(PPP)模式相关政策,完善各阶段的识别论证程序,采用PPP模式实施。
四、政府购买服务与政府付费类PPP
PPP模式是政府和社会资本在基础设施和公共服务领域建立的一种长期合作机制,项目的实施通常由社会资本承担设计、建设、运营和维护的大部分工作,并通过使用者付费和必要的政府付费获得合理投资回报,政府则承担基础设施及公共服务价格和质量的监管职责。
PPP模式按照政府付费责任的不同,可分为政府全额付费项目;政府可行性缺口补助项目和使用者全额付费项目,PPP模式对缺乏收费基础的公益性项目和收益不足以覆盖成本支出的准公益性项目规定了财政预算不同程度的支出责任,与政府购买服务的资金来源一样,都是财政性资金,并且根据政府购买服务和PPP模式的相关政策文件,其中并没有对政府付费类PPP和政府购买服务有清楚的界定,反而有的文件规定甚至出现了自相矛盾的地方,比如财政部《关于推广运用政府和社会资本合作模式有关问题的通知》(财金〔2014〕76号)规定,“政府和社会资本合作模式的实质是政府购买服务”,而国家发改委《传统基础设施领域实施政府和社会资本合作项目工作导则》(发改投资2231号)则规定,“政府和社会资本合作模式主要包括特许经营和政府购买服务两类”。那么,究竟是政府购买服务包含了PPP模式,还是PPP模式包含了政府购买服务?从应用领域来看,二者既有交叉,也有区别。

(一)PPP模式不受政府购买服务指导性目录的限制
政府购买服务适用的是纳入政府购买服务指导性目录的公共服务项目,适用领域受指导性目录的限制,未纳入指导性目录但需要实施政府购买服务的,需申请财政调整实施;部分纳入政府购买服务指导性目录的项目可以探索实施PPP模式,但PPP模式不受政府购买服务指导性目录的限制,例如列入财预〔2017〕87号文中政府购买服务负面清单的工程项目及工程和服务打包项目可以实施PPP模式。
在服务范围的界定上,政府购买服务中的服务包括了政府自身所需的服务,也包括了政府履职向社会提供的公共服务;而PPP模式主要适用于政府负有提供责任又适宜市场化运作的公共服务、基础设施类项目,并不包括政府自身所需服务项目,因此PPP模式所指的购买服务与政府采购法中的政府购买服务并不是对等的概念。基于此,在实施程序上也各有不同,政府购买服务依据财综〔2014〕96号文第十八条规定,“购买主体应当在购买预算下达后,根据政府采购管理要求编制政府采购实施计划,报同级政府采购监管部门备案后开展采购活动”;而PPP模式则依据财金〔2014〕113号文规定必须经过项目识别和项目准备等过程,编制实施方案、物有所值评价和财政承受能力论证等文件并审批通过后才能开展采购活动。
(二)PPP模式强调在政府和社会资本间建立长期的合作关系
根据国家发改委《关于开展政府和社会资本合作的指导意见》(发改投资2724号),“政府和社会资本合作(PPP)模式是指政府为增强公共产品和服务的供给能力、提高供给效率,通过特许经营、购买服务、股权合作等方式,与社会资本建立的利益共享、风险分担及长期合作关系”,由此可知,PPP模式强调的是政府和社会资本之间建立长期的合作关系,期限一般在10-30年,部分由财政承担支出责任的项目除了需要结合中期财政规划要求做好预算规划外,并没有“先预算,再购买”的强制要求;而政府购买服务要求“先预算,再购买服务”,购买期限受限于预算体制的限制,一般为1-3年,并且政府购买服务并不能作为增加预算单位财政支出的依据。
(三)PPP模式的政府支出责任受10%的支出红线限制
政府购买服务的财政支出资金要求在既有的年度预算中统筹考虑,财政在编制年度预算时会综合考虑预算收支水平、经济发展规划和中期财政规划等情况,编制政府购买服务项目及预算控制数,但对政府购买服务规模并没有明确的限制标准,依财力而定。而PPP模式的政府年度支出责任要求“每一年度全部PPP项目需要从预算中安排的支出责任,占一般公共预算支出比例应当不超过10%”,每个PPP项目的实施必须要经过“一方案两报告”的严格论证程序,并强制限制在10%的支出红线内。
作者:彭志军,毕业于云南大学财务管理专业,具有丰富的项目投融资及策划经验,现就职于云南南天电子信息产业股份有限公司,从事智慧城市相关项目的推进工作。 PPP知乎,您的PPP大百科!
